来源:上海证券交易所网站 时间:2025-12-24 11:05
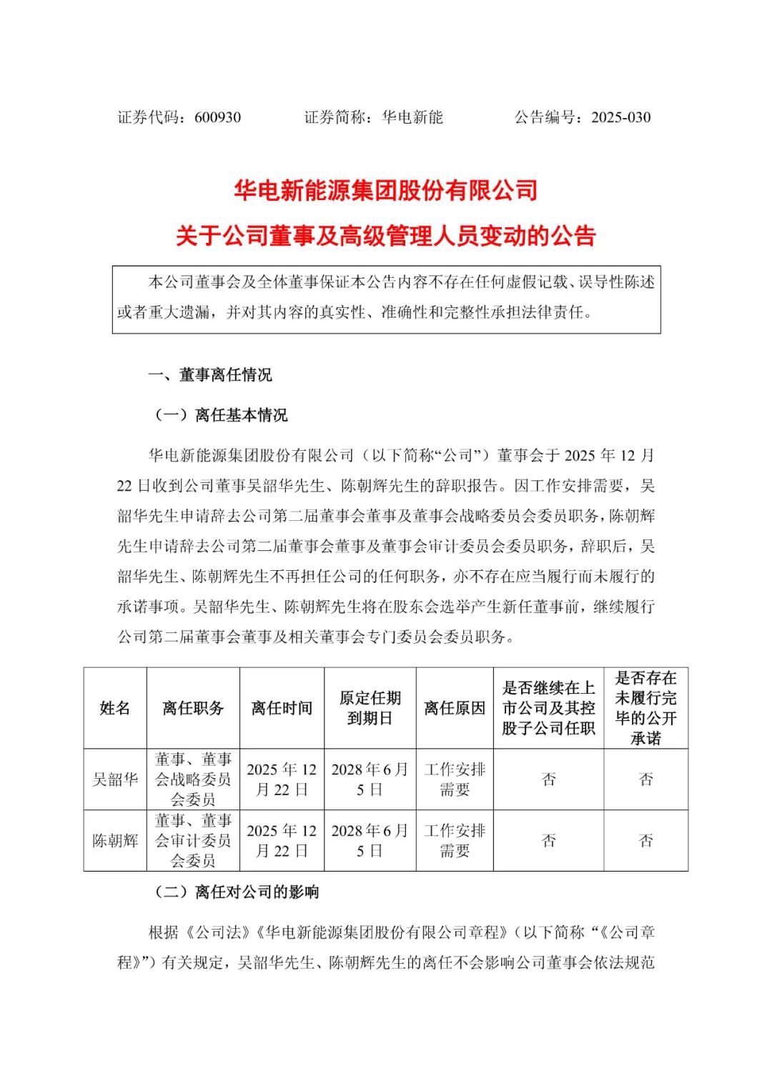
12月22日,华电新能发布公告称,公司董事会于2025年12月22日收到公司董事吴韶华、陈朝辉的辞职报告。因工作安排需要,吴韶华申请辞去公司第二届董事会董事及董事会战略委员会委员职务,陈朝辉申请辞去公司第二届董事会董事及董事会审计委员会委员职务,辞职后,吴韶华、陈朝辉不再担任公司的任何职务,亦不存在应当履行而未履行的承诺事项。
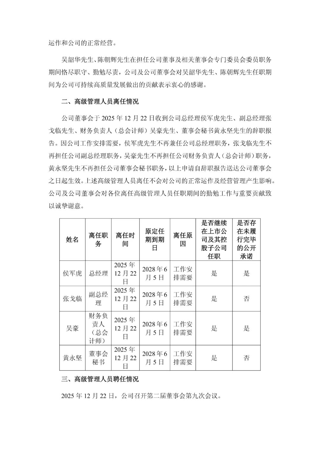
同时,公司董事会收到公司总经理侯军虎、副总经理张戈临、财务负责人(总会计师)吴豪、董事会秘书黄永坚的辞职报告。因公司工作安排需要,侯军虎不再兼任公司总经理职务,张戈临不再担任公司副总经理职务,吴豪不再担任公司财务负责人(总会计师)职务,黄永坚不再担任公司董事会秘书职务,以上申请自辞职报告送达公司董事会之日起生效。
同日,公司董事会还同意聘任吴豪担任公司总经理,聘任杨帅担任公司财务负责人(总会计师)、公司董事会秘书。公司董事会提名吴豪、王元生为公司第二届董事会董事候选人,任期自公司股东会审议通过之日起至公司第二届董事会任期届满之日止。
值得一提的是,新任总经理吴豪,从财务负责人直接晋升为总经理,在央国企属破格提拔、极为罕见。从公告公布的简历中可以看出,吴豪,1978年5月出生,管理科学与工程专业博士研究生,正高级经济师、正高级会计师,在电力行业具有21年工作经验。2008年3月至2009年4月,任中国华电集团财务有限公司客户关系部经理助理;自2009年4月开始,历任中国华电集团有限公司财务管理部财务管理处职员、财务与风险管理部风险处职员、副处长、处长、预算处处长;2020年9月,任华电福新能源有限公司财务负责人(总会计师)、党委委员;2020年11月至2022年3月,兼任福建华电福瑞能源发展有限公司总会计师;2020年12月至2025年12月任公司财务负责人(总会计师)、党委委员。
据华电新能源集团股份有限公司官网信息显示,华电新能是中国华电集团有限公司(以下简称“中国华电”,国务院国资委监管的特大型电力央企)重要控股子公司,是中国华电为助力实现“双碳”目标着力打造的以风力发电、太阳能发电为主的新能源业务最终整合的唯一平台。截至2024年12月31日,公司风光电总装机容量6861.71万千瓦,其中:风力发电3202.45万千瓦,太阳能发电3659.26万千瓦,是国内最大的新能源公司之一。据公开资料显示,截至2024年,公司营收339.68亿元,总资产超4400亿元。






责任编辑:闫弘旭