来源:上海证券交易所网站 时间:2025-12-08 11:44
王志清辞去山西潞安环保能源开发股份有限公司(以下简称“潞安环能”)董事长等职务。
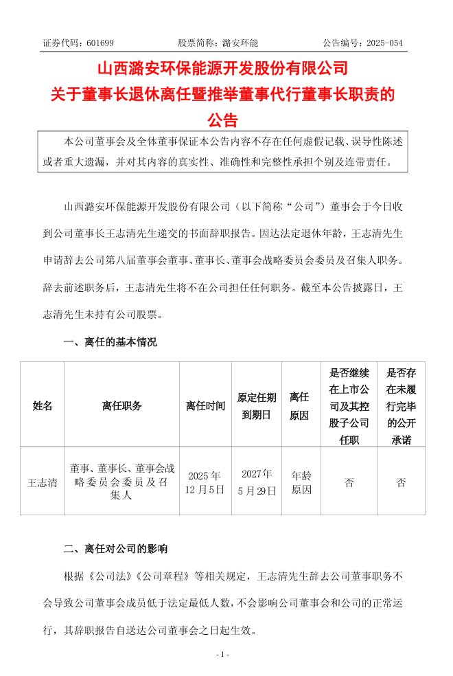
12月6日,潞安环能发布公告称,董事会于当日收到公司董事长王志清先生递交的书面辞职报告。因达法定退休年龄,王志清先生申请辞去公司第八届董事会董事、董事长、董事会战略委员会委员及召集人职务。辞去前述职务后,王志清先生将不在公司担任任何职务。
同时,鉴于新任董事长的选举工作尚需经过相应的法定程序,为保证公司董事会运作及经营决策顺利开展,根据《公司章程》的相关规定,经公司全体董事共同推举,由公司董事韩玉明先生代为履行董事长及战略委员会委员、召集人职责,代行职责的期限自推举之日起至董事会选举产生新任董事长之日止。


责任编辑:江蓬新