来源:上海证券交易所网站、川投能源官网 时间:2025-11-06 16:58
杨洪辞去四川川投能源股份有限公司(以下简称“川投能源”)总经理职务,黄强接任。
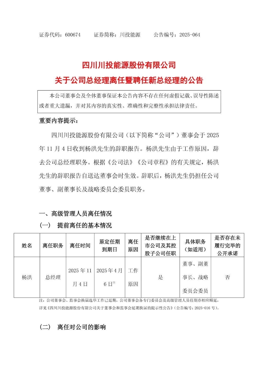
11月4日,川投能源发布公告称,公司董事会于2025年11月4日收到杨洪的辞职报告。杨洪由于工作原因,辞去公司总经理职务。辞职后,杨洪仍担任公司董事、副董事长及战略委员会委员职务。根据董事长提名及公司经营管理的需要,公司于2025年11月5日召开第十一届四十二次董事会审议通过了《关于聘任公司总经理的提案报告》,同意聘任黄强为公司总经理,任期自本次董事会审议通过之日起,至公司第十一届董事会任期届满之日止。
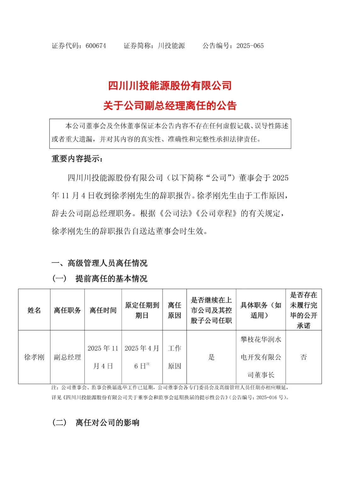
同日,川投能源公告称,公司董事会于2025年11月4日收到徐孝刚的辞职报告。徐孝刚由于工作原因,辞去公司副总经理职务。
黄强,男,1970年11月出生,中共党员,工学学士,高级工程师。曾任武警水电第十一支队工程技术股股长、总经济师,武警水电第三总队司令部工程技术科科长,四川省能投攀枝花水电开发有限公司副总经理、纪委书记、工会主席、党委副书记、总经理、党委书记、董事长,四川能投电力开发集团有限公司党委委员。





据四川川投能源股份有限公司官网信息显示,川投能源成立于1988年,1993年在上海证券交易所上市,是我国证券资本市场诞生后西部地区首批上市公司之一。控股股东为四川省投资集团有限责任公司(简称“川投集团”),是四川省委省政府批准首批组建的省级大型投融资运营公司和国有资本投资公司改组改革试点企业。
川投能源定位为“国内一流清洁能源上市公司”,主要依托具有独特资源优势的雅砻江、大渡河、田湾河流域,以及青衣江、天全河、尼日河流域水电资源开发建设和运营。
作为四川省参控股装机规模最大的水电上市公司,资产规模、装机水平和盈利能力在全省170家上市公司、6家电力上市公司中名列前茅,四川省水电头部企业和行业蓝筹股定位得到进一步巩固。截至2024年第三季度,总资产达645.41亿元,净资产437.77亿元。
责任编辑:刘础琪