来源:上海证券交易所网站 时间:2025-06-27 16:23
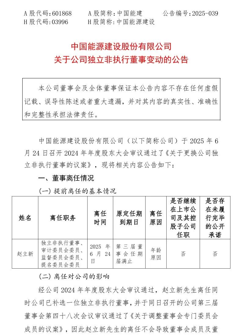
6月25日,中国能建发布公告称,公司于6月24日召开2024年年度股东大会审议通过了《关于更换公司独立非执行董事的议案》。经公司2024年年度股东大会审议通过,赵立新先生离任同时公司已补选一位独立非执行董事,并于同日召开的公司第三届董事会第四十八次会议审议通过了《关于调整董事会专门委员会成员的议案》,因此赵立新先生的离任不会导致董事会成员及董事会专门委员会成员低于法定人数。
同时,经公司第三届董事会提名委员会第九次会议审核和第三届董事会第四十六次会议、2024年年度股东大会审议通过,同意裴振江先生当选公司第三届董事会独立非执行董事,任期自公司2024年年度股东大会审议通过之日起至公司第三届董事会任期届满止。



责任编辑:王萍