国家能源局主管
中国能源传媒集团 中电传媒股份有限公司主办
投稿
登录
X
能源中国IOS版
能源中国安卓版
陇上孟河
X
首页
电力
新能源
油气
煤炭
企业
地方
科技
国际
人事
观点
观察
您的位置 >
首页
->
人事
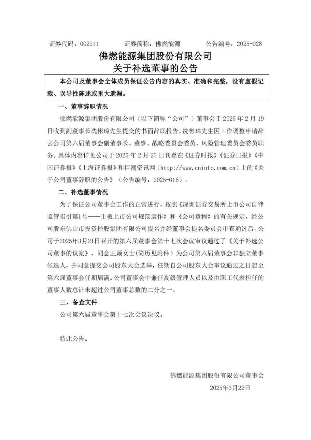
企业丨佛燃能源发布补选董事公告
来源:
深圳证券交易所网站
时间:
2025-03-24 14:38
责任编辑:沈馨蕊
中电专题
2025全国两会专题
2024年电力行业安全生产月专题
热点推荐
企业丨西昌电力发布副总经理辞职公告
企业丨湖北能源副总经理辞职
企业丨大有能源发布监事辞职公告
企业丨中国华能领导层调整
企业丨国家电网副总跨界履新
企业丨东方电气人事调整
企业丨广西能源发布董事长辞任公告
企业丨中国能建发布监事辞职公告