国家能源局主管
中国能源传媒集团 中电传媒股份有限公司主办
投稿
登录
X
能源中国IOS版
能源中国安卓版
陇上孟河
X
首页
电力
新能源
油气
煤炭
企业
地方
科技
国际
人事
观点
观察
您的位置 >
首页
->
人事
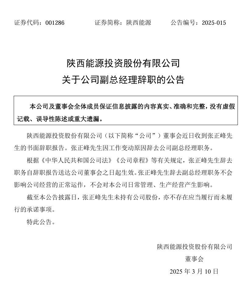
企业丨陕西能源人事调整
来源:
深圳证券交易所网站
时间:
2025-03-11 17:06
责任编辑:沈馨蕊
中电专题
2025全国两会专题
2024年电力行业安全生产月专题
热点推荐
企业 | 钟晓强辞去山西焦煤监事职务
中央丨国务院任免国家工作人员(2025年3月3日)
企业丨中国华能人事调整
企业丨上海电力董事长、总经理等调整
企业丨东方电气人事调整
企业 | 中核集团党组决定,王永革履新
企业丨邹磊任国家能源集团董事长
企业丨吕军任中国大唐董事长