来源:贵州乌江能源投资有限公司 时间:2023-12-20 14:30
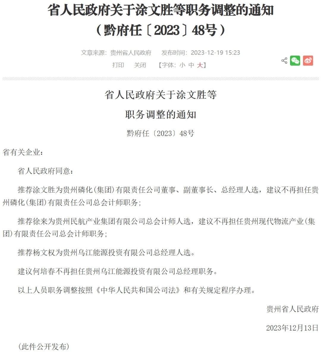
12月19日,贵州省人民政府网站发布《省人民政府关于涂文胜等职务调整的通知》。其中显示,推荐杨文权为贵州乌江能源投资有限公司总经理人选,建议何培春不再担任贵州乌江能源投资有限公司总经理职务。

据官网显示,何培春现任贵州能源集团有限公司党委委员,贵州乌江能源投资有限公司党委书记、董事长。杨文权现任贵州乌江能源投资有限公司党委委员、副总经理。
何培春,男,汉族,1967年5月出生,福建上杭人,1988年7月参加工作,2006年7月加入中国共产党。注册会计师,公共管理硕士,浙江大学公共管理专业毕业。历任贵州省对外经济贸易厅财务基建处科员;贵州省对外经济贸易厅财务基建处副主任科员、主任科员;贵州省贸易合作厅计划财务处副处长;贵州省商务厅规划财务处副处长;贵州省开发投资有限责任公司总经济师;贵州省开发投资有限责任公司总经济师,贵州饭店国际会议中心有限责任公司董事(兼);贵州产业投资(集团)有限责任公司党委委员、总经济师;贵州产业投资(集团)有限责任公司党委委员、总会计师;贵州乌江能源集团有限责任公司党委委员、总会计师;贵州能源集团有限公司党委委员,贵州乌江能源投资有限公司党委书记、董事长、总经理。现任贵州能源集团有限公司党委委员,贵州乌江能源投资有限公司党委书记、董事长。
杨文权,男,侗族,1971年10月生,大学,中共党员。历任贵州省轿子山(监狱)煤矿斜井车间科员,煤矿大洞口矿井建设指挥部科员;贵州省安顺监狱井建直属中队中队长,通风科副科长,通风救护大队副大队长(主持工作)、大队长,通风副总工程师,安全通风科科长,安全环保科科长;贵州煤矿安全监察局遵义监察分局主任科员;贵州省安全生产监督管理局安全生产应急救援办公室主任科员,职业安全健康监督管理处副处长,煤矿安全监督管理处副处长、安全生产监察专员,安全监管一处处长;贵州省应急管理厅应急指挥中心主任、一级调研员;贵州乌江能源集团有限责任公司安全环保部部长、安全总监;贵州能源集团有限公司安全总监;现任贵州乌江能源投资有限公司党委委员、副总经理。
贵州乌江能源投资有限公司是贵州能源集团全资子公司,拥有全资、控股公司11家,参股公司20家,代持股公司1家。注册资本98.4亿元,资产总额513亿元。现有12个页岩气、煤层气区块,投产56口产气井,年产能4亿方,是国内首家实现页岩气商业开采的省属国企。形成“渝气入黔”主通道,建成投运13条省级天然气支线管道,拥有省内天然气支线管网745公里,城市燃气管网1.4万公里。火电装机120万千瓦,150万千瓦黔南黄丝抽水蓄能电站力争2029年首台机组并网发电。
责任编辑:张栋钧
校对:高慧君