国家能源局主管
中国能源传媒集团 中电传媒股份有限公司主办
投稿
登录
X
陇上孟河
中电智媒IOS版
中电智媒安卓版
X
首页
电力
新能源
油气
煤炭
企业
地方
科技
国际
人事
报告
观察
您的位置 >
首页
->
人事
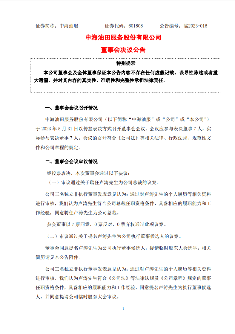
中海油田服务股份有限公司董事会决议公告
来源:
中海油田服务股份有限公司
时间:
2023-06-12 10:12
责任编辑:高慧君
中电专题
2022年安全生产月专题
2023能源碳链新兴产业研讨会
热点推荐
企业丨上海石化发布副总经理辞职公告
地方丨贵州发布一批人事任免通知
地方丨王旺盛任内蒙古自治区生态环境厅厅长
企业丨4户中央企业领导人员调整
地方丨甘肃发布一批任免通知
企业丨戴志浩卸任鞍钢集团总经理
地方丨江西发布领导干部任前公示
部委丨许大纯任自然资源部党组成员