来源:中国能源新闻网 时间:2025-03-24 14:36
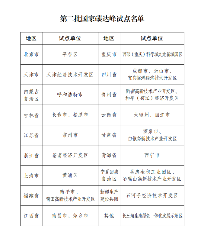
中国能源新闻网讯 (见习记者王可 记者白宇)3月21日,国家发展改革委办公厅发布《关于印发第二批国家碳达峰试点名单的通知》(以下简称《通知》)。此次公布的第二批国家碳达峰试点名单涵盖了北京市平谷区、天津市经济技术开发区、内蒙古自治区呼和浩特市等27个试点城市和园区。
《通知》指出,各有关地区的发展改革委需高度重视此次碳达峰试点建设工作,务必做到周密部署、扎实推进。各试点城市和园区作为实施主体,要切实承担起主体责任,将碳达峰试点建设视为推动本地区经济社会发展全面绿色转型的关键抓手,全面统筹重点任务规划,深入研究并推出切实可行的改革举措,扎实推进重大项目落地实施。
《通知》进一步要求,各试点城市和园区需严格按照《国家碳达峰试点建设方案》及《碳达峰试点实施方案编制指南》的要求,结合自身实际情况,科学编制试点实施方案。为确保实施方案的质量和可行性,有关地区的发展改革部门要组织专业力量,为试点实施方案的编制工作提供必要的指导和支持。

责任编辑:王萍