来源:国家能源局 时间:2023-12-04 14:04
国家能源局综合司关于首批煤矿瓦斯高效抽采利用和煤层气勘探开发示范项目的公示
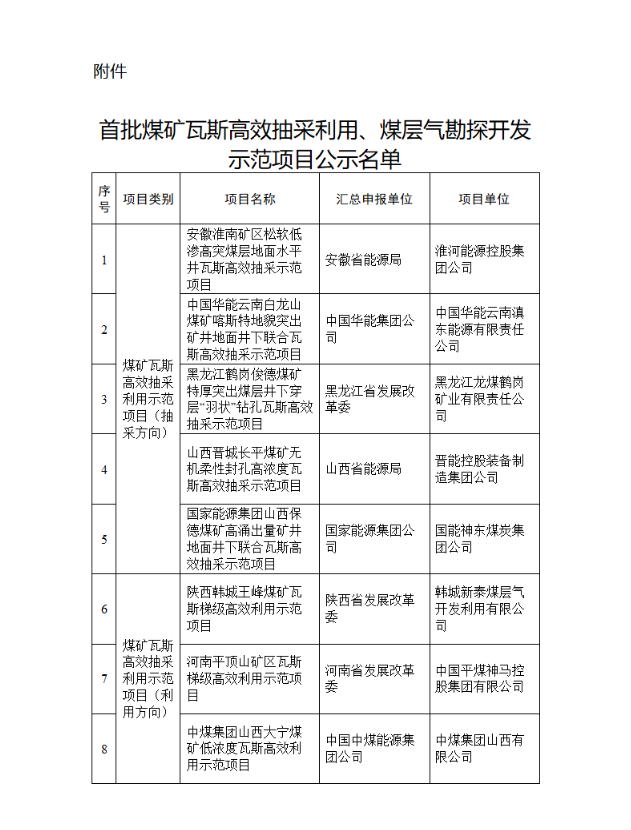
为充分发挥技术示范引领带动作用,提升煤层气(煤矿瓦斯)抽采利用的资源、安全、生态多重效益,国家能源局组织开展了煤矿瓦斯高效抽采利用和煤层气勘探开发示范项目申报和评选工作。根据项目单位申报,有关省级能源主管部门和中央企业汇总遴选,国家能源局组织专家评审,拟将“安徽淮南矿区松软低渗高突煤层地面水平井瓦斯高效抽采示范项目”等15个项目列为首批示范项目。
现将有关示范项目予以公示,公示期限为7天,自2023年12月1日起至12月7日。公示期内如有异议,请以书面形式实名向国家能源局煤炭司提出。
联系方式:010-81929387 81929381(传真)
附件:首批煤矿瓦斯高效抽采利用、煤层气勘探开发示范项目公示名单
国家能源局综合司
2023年12月1日


责任编辑:于彤彤
校对:许艳