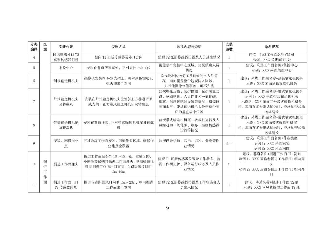
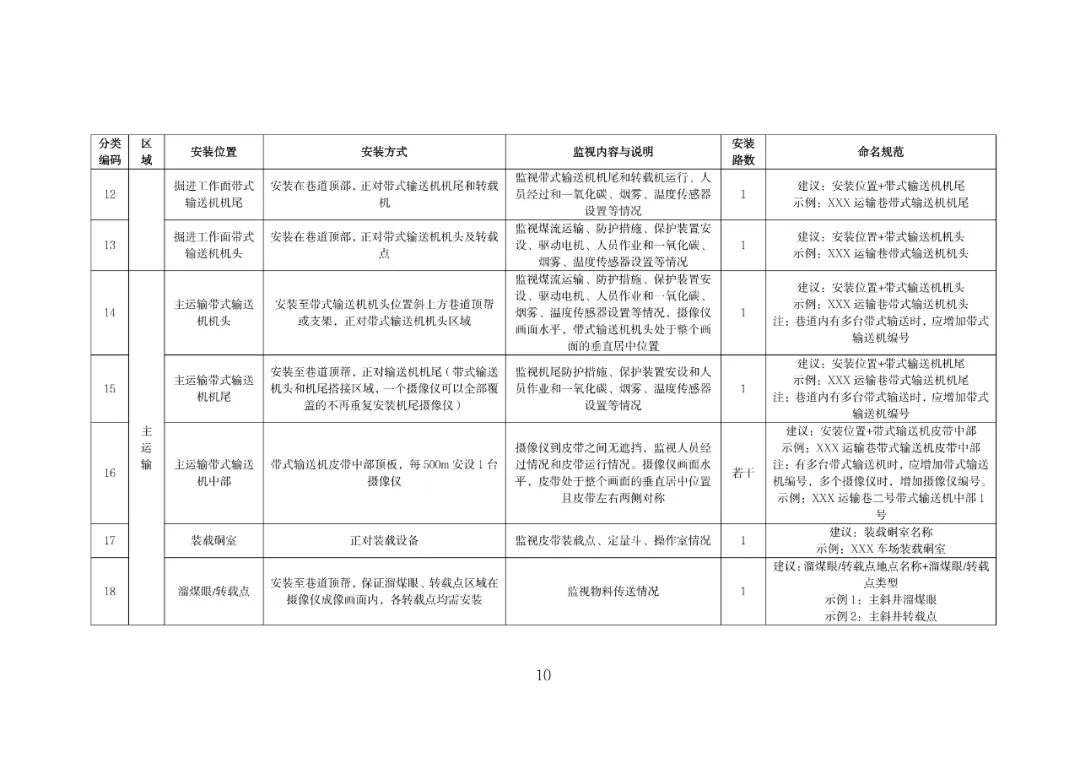
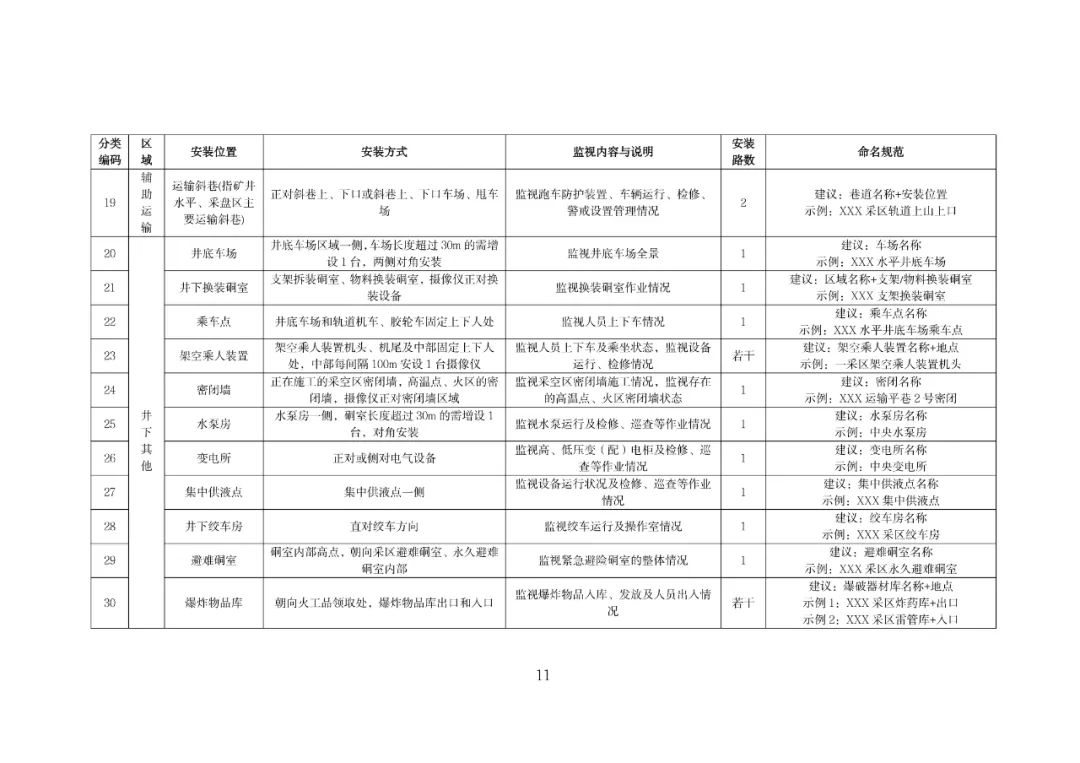
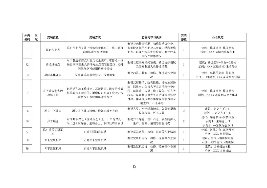
来源:煤炭工业微信公众号 时间:2024-12-11 14:19
国家矿山安全监察局综合司关于印发《煤矿工业视频安装及联网接入规范(试行)》的通知
矿安综〔2024〕58号
各产煤省、自治区及新疆生产建设兵团煤矿安全监管部门,国家矿山安全监察局各省级局,各有关单位:
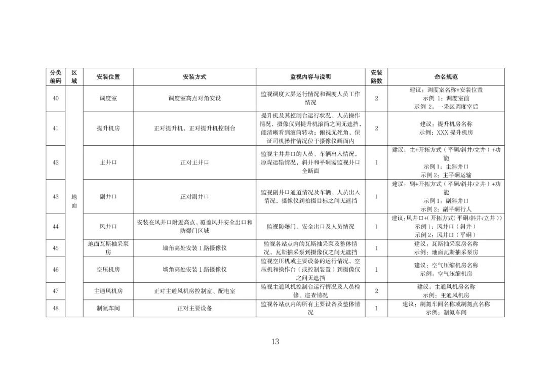
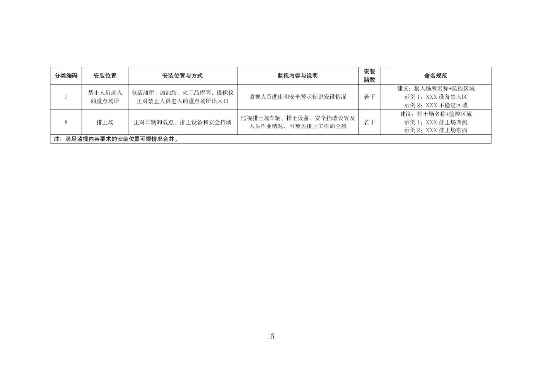
为进一步规范煤矿工业视频安装及联网接入工作,国家矿山安全监察局组织制定了《煤矿工业视频安装及联网接入规范(试行)》,现印发给你们,请督促煤矿企业抓好贯彻落实。
联系人及电话:梁伟光,010-64463243。
国家矿山安全监察局综合司
2024年12月3日





















责任编辑:沈馨蕊