来源:央视网 时间:2025-09-02 14:56
国家标准委、工业和信息化部印发《工业母机高质量标准体系建设方案》。提出,到2030年,适应工业母机产业高质量发展的标准体系全面形成,标准的技术水平和国际化程度持续跃升,以标准引领产业高质量发展的效能全面显现,减材、等材制造标准整体达到世界先进水平,部分增材制造标准水平达到世界领先。
工业母机高质量标准体系建设方案
为贯彻落实党中央、国务院关于工业母机产业高质量发展的决策部署,加强工业母机标准化工作顶层设计,强化链式思维构建工业母机高质量标准体系,加快以标准提升引领工业母机产业优化升级,增强产业链供应链韧性和安全水平,制定本方案。
一、总体要求
坚持以习近平新时代中国特色社会主义思想为指导,全面贯彻党的二十大和二十届二中、三中全会精神,深入落实《国家标准化发展纲要》《“十四五”推动高质量发展的国家标准体系建设规划》等部署要求,以工业母机高质量标准体系建设为抓手,增强高水平标准供给,强化产业链供应链标准协同,加快推进标准体系国内国际兼容,最大程度释放标准化效能,以标准提升牵引设备更新,持续增强工业母机产业链供应链韧性和安全水平。
到2026年,工业母机高质量标准体系基本建立,以高质量标准体系建设促进工业母机产品质量提升和设备升级换代,以高水平标准引领产业高质量发展。制修订标准不少于300项,牵头制修订不少于5项相关国际标准,国际标准转化率达90%,标准供给结构更加优化。加快高端工业母机、高档数控系统、高性能功能部件、先进制造工艺、关键核心零部件等标准研制,部分关键标准适度领先于产业发展平均水平,标准引领产业高质量发展作用更加有力。加快创新成果转化为先进适用标准,形成共性关键技术和应用类科技计划项目标准成果的常态化衔接机制,标准与产业科技创新联动更加紧密高效。
到2030年,适应工业母机产业高质量发展的标准体系全面形成,标准的技术水平和国际化程度持续跃升,以标准引领产业高质量发展的效能全面显现,减材、等材制造标准整体达到世界先进水平,部分增材制造标准水平达到世界领先。
二、建设思路
注重标准体系与产业高质量发展联动。要与减材制造高端跃升、等材制造优势加强、增材制造国际领先等工业母机发展方向紧密结合,以标准助力解决产业链短板和瓶颈,推动前瞻及原创性标准突破和推广应用,以标准助力实现工业母机产业锻长板、补短板、固底板齐头并进。
注重统筹产业链上中下游标准一体化建设。要准确把握产业发展实际、研判趋势,充分考虑产业链上中下游标准协调配套关系,强化“链”式思维,通过科学的标准体系建设牵引工业母机产业质量整体跃升。
注重国内国际标准体系兼容。要注重中国标准与国际标准协同和兼容对接,加快采用先进适用国际标准,及时推动中国标准向国际标准转化,积极开展优势领域国内国际标准同步制定,以标准国际化加快促进工业母机产业国际合作。
三、标准体系结构及内容
(一)体系结构
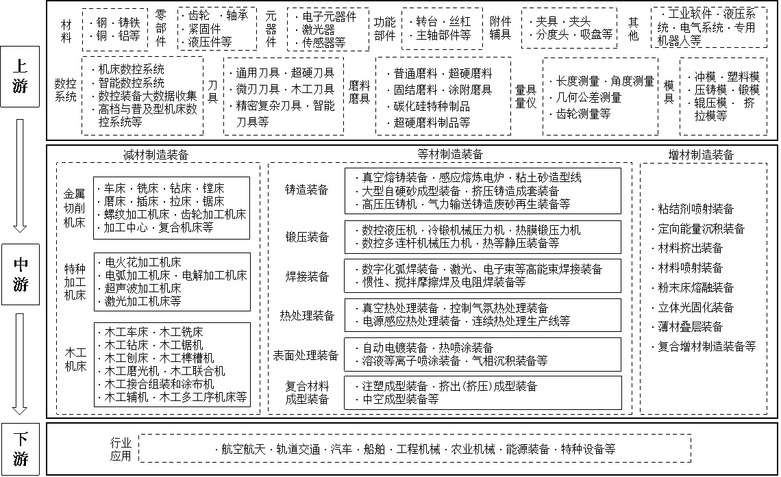
工业母机高质量标准体系基于产业链与标准的映射关系形成。工业母机产业链指以减材制造装备、等材制造装备、增材制造装备为核心,从原材料到终端产品制造及应用的各环节完整链条,产业链上游涵盖配套材料、零部件、功能部件等其他配套产品,下游涵盖航空航天、轨道交通等应用领域。工业母机产业链如图1所示。

图1 工业母机产业链
工业母机高质量标准体系是支撑工业母机高质量发展的技术标准群,通过标准与产业链上中下游各环节的映射,实现相关标准与技术、产品、服务的“软联通”。其中,基础通用标准贯穿工业母机产业链,是标准体系的底座;设计配套标准构成了工业母机生产的配套保障;制造装备标准是标准体系核心,体现工业母机的整体技术水平;制造工艺标准是产品成型的关键,影响着产品质量和成本管控;检验检测标准是评估产品质量的依据;行业应用标准为工业母机赋能其他产业提供技术保障。标准体系结构关系如图2所示。

图2 工业母机高质量标准体系结构关系
(二)体系框架
工业母机高质量标准体系主要由基础通用、设计配套、制造装备、制造工艺、检验检测、行业应用6个层次,34个大类、17个小类内容组成,并根据工业母机产业发展进行动态调整。标准体系框架如图3所示。

图3 工业母机高质量标准体系框架
(三)体系内容
1. 基础通用标准
基础通用标准主要包括术语定义、标志、标识、包装和贮运、安全、绿色低碳、智能制造等相关标准。
—术语定义标准:主要包括工业母机专用术语、定义、分类、符号代号等相关标准;
—标志、标识、包装和贮运标准:主要包括工业母机的标志、标识、包装、贮存、运输等相关标准;
—安全标准:主要包括机械安全、电气安全、激光安全、非激光安全、电磁兼容等相关标准;
—绿色低碳标准:主要包括节能、节水、资源综合利用、环保、绿色制造评价、绿色设计、绿色服务、碳达峰碳中和等相关标准;
—智能制造标准:主要包括工业母机与大数据、云计算、人工智能、物联网、数字孪生等新一代信息技术融合的相关标准。
2. 设计配套标准
设计配套标准主要包括设计、材料、零部件、元器件、功能部件、数控系统、刀具、磨料磨具、量具量仪、模具、附件辅具和其他相关标准。
—设计标准:主要包括工业母机及配套产品的设计规范等相关标准;
—材料标准:主要包括钢、铸铁、铜、铝、钛等材料的性能、应用等相关标准;
—零部件标准:主要包括紧固件、轴承、齿轮、液压件、弹性元件、密封件、联轴器等相关标准;
—元器件标准:主要包括电气元器件、电子元器件、传感器和激光器等相关标准;
—功能部件标准:主要包括主轴部件、丝杠、导轨、转台、摆头、刀库、刀架、光栅尺等相关标准;
—数控系统标准:主要包括机床数控系统、智能数控系统、数控装备大数据采集、高档与普及型机床数控系统等相关标准;
—刀具标准:主要包括通用刀具、精密复杂刀具、超硬刀具、微刃刀具、木工刀具、智能刀具、接口、工具系统等相关标准;
—磨料磨具标准:主要包括普通磨料、超硬磨料、固结磨具、超硬磨料制品、涂附磨具、碳化硅特种制品等相关标准;
—量具量仪标准:主要包括长度测量、角度测量、几何公差等测量用量具量仪等相关标准;
—模具标准:主要包括冲模、塑料模、压铸模、锻模、粉末成型模、挤拉模、辊压模、玻璃模、橡胶模等相关标准;
—附件辅具标准:主要包括夹具、夹头、分度头、吸盘等相关标准;
—其他标准:主要包括工业软件、液压系统、电气系统、监测系统、自动化系统、物流搬运装置、专用机器人等相关标准。
3. 制造装备标准
制造装备标准主要包括减材制造装备、等材制造装备、增材制造装备等相关标准。
—减材制造装备标准:主要包括金属切削机床、特种加工机床、木工机床等相关标准;
—等材制造装备标准:主要包括铸造装备、锻压装备、焊接装备、热处理装备、表面处理装备、复合材料成型装备等相关标准;
—增材制造装备标准:主要包括粘结剂喷射装备、定向能量沉积装备、材料挤出装备、材料喷射装备、粉末床熔融装备、立体光固化装备、薄材叠层装备、复合增材制造装备等相关标准。
4. 制造工艺标准
制造工艺标准主要包括切削、铸造、锻压、焊接、热处理、表面处理、复合加工、增材制造等相关标准。
—切削工艺标准:主要包括车削、铣削、钻削、铰削、镗削、磨削、研磨、珩磨、抛光、滚削、插削、拉削、刨削、锯削、电化学加工、超精加工、高速/超高速切削、低温切削、电火花加工、电解加工、超声加工、激光加工、电弧加工、等离子弧加工、电子束加工、离子束加工工艺等相关标准;
—铸造工艺标准:主要包括砂型铸造、熔模铸造、消失模铸造、离心铸造、高压铸造、低压铸造、挤压铸造工艺等相关标准;
—锻压工艺标准:主要包括自由锻、模锻、回转成形、特种成形、合金锻造,以及分离、弯曲、拉深、成形、特种冲压工艺等相关标准;
—焊接工艺标准:主要包括电弧焊、气焊、电子束焊接、激光焊、激光-电弧复合焊、搅拌摩擦焊、电阻焊、电磁脉冲焊、旋转摩擦焊、线性摩擦焊工艺等相关标准;
—热处理工艺标准:主要包括预备热处理、淬火回火热处理、渗碳与渗氮热处理、表面强化热处理工艺等相关标准;
—表面处理工艺标准:主要包括物理气相沉积、化学气相沉积、镀硬铬、镀镍、镀铜、复合镀层、电弧喷涂、等离子喷涂、超音速火焰喷涂、热浸镀、热渗锌及各种锌基涂层工艺等相关标准;
—复合加工工艺标准:主要包括车铣复合加工、车磨复合加工、车铣磨复合加工、镗铣磨复合加工、车滚复合加工、滚磨复合加工、滚铣复合加工、滚导复合加工、磨抛复合加工、铣磨抛复合加工、激光熔覆车铣复合加工、高速复合加工、电火花超声复合加工、电解电火花复合加工、电解磨削复合加工、电解线切割复合加工、激光电解复合加工、电火花激光复合加工、超声辅助切削加工工艺等相关标准;
—增材制造工艺标准:主要包括粘结剂喷射、定向能量沉积、材料挤出、材料喷射、粉末床熔融、立体光固化、薄材叠层和复合增材制造等增材制造基础工艺,以及多材料、阵列式、功能梯度增材制造等新工艺相关标准。
5. 检验检测标准
检验检测标准主要包括性能检验检测、可靠性检验检测、精度检验检测、环境检验检测等相关标准。
—性能检验检测标准:主要包括机械性能、电磁学性能、硬度、成分、金相、腐蚀、表面质量、工艺评价、失效分析、有毒有害物质试验等相关标准;
—可靠性检验检测标准:主要包括疲劳寿命、老化测试、可靠性评定等相关标准;
—精度检验检测标准:主要包括尺寸、安装、配合等相关标准;
—环境检验检测标准:主要包括防爆、相容性、噪音、安全等相关标准。
6. 行业应用标准
行业应用标准主要包括综合应用和典型场景等相关标准。
—综合应用标准:主要包括服务、通信、安装、运维、平台、物流等工业母机相关标准;
—典型场景标准:主要包括面向航空航天、轨道交通、汽车、船舶、工程机械、农业机械、能源装备、特种设备等重点领域典型场景应用需求的工业母机相关标准。
四、重点任务
(一)加快关键急需标准研制
围绕高端复合数控机床、一体化压铸、精密锻造、复合增材制造、高端注塑成型、高档数控系统、高性能功能部件等重点方向,聚焦强链补链、产业升级等需求,加快推动一批重大科研成果转化为标准,加紧研制一批产业链急需标准,采信一批优秀团体标准,推广先进技术方案在产业应用,填补产业链上中下游关键环节标准空白。
(二)推动成系列标准制修订
聚焦减材制造、等材制造、增材制造等工业母机的加工稳定性提升、运行可靠性提高和精度保持性提级需求,成系列推进标准制修订工作,提升主机产品质量水平。体系化修订一批工业母机相关基础通用、设计配套、制造装备、制造工艺、检验检测、行业应用标准,基于科技创新成果,科学适度提升标准总体水平,及时淘汰一批老旧落后标准,引领产业优化升级。
(三)强化交叉融合领域标准研制
围绕新兴技术与工业母机产业融合,积极开展大数据、云计算、人工智能、物联网、数字孪生等新一代信息技术在工业母机中应用相关标准的研制,加快制定相关数据采集、数字建模、智能化设计、数字化工艺、数据交互、数字化样机等一批新兴技术标准。加快绿色设计、绿色供应链管理、碳减排技术、产品碳足迹核查、能效评估等方面标准研制,以融合标准加速带动工业母机智能化、绿色化发展,引领工业母机产业链高端化跃升。
(四)加快提升我国标准国际化水平
积极跟踪工业母机国际、国外标准化前沿动态,开展国内外工业母机产业链现代化水平与技术标准水平比对分析,指导我国工业母机标准化工作超前布局。加快先进适用的国际标准转化为国家标准,加快编制一批中国标准外文版,鼓励标准中外文版同步制定、产业链上中下游标准中外文版成体系制定。结合我国在工业母机装备、工艺、安全、检验检测等方面标准研究优势,制定一批具有国际领先水平的国际标准。深化实施对标达标提升行动,瞄准国外先进标准,提升我国标准水平,增强我国产业竞争力。
五、组织实施
(一)加强工作统筹
在国家标准委、工业和信息化部的领导下,发挥好工业母机标准化联合工作组牵总作用,强化相关专业标准化技术委员会的沟通和联络,形成高效协同的工作机制,确保标准体系建设有力推进。
(二)强化节点把控
加强对本方案实施情况的跟踪分析,结合《2025—2026年度工业母机标准立项指南》(见附件)做好任务分解,确保重要标准及时立项、按期推进制定和发布。适时开展工作进展评估,定期对规划中的重点任务推进情况进行督促检查。
(三)注重国内国际协同
加强相关专业标准化技术委员会与国内技术对口单位联动,积极主动与国际标准化组织(ISO)、国际电工委员会(IEC)等对接与沟通,及时推动我国工业母机优势技术、产品和服务研制为国际标准。
(四)强化标准实施
充分发挥各级主管部门、行业协会、相关专业标准化技术委员会和工业母机标准化联合工作组作用,加强标准体系和重要标准的宣贯和培训,推动产业链上中下游积极实施应用标准并及时反馈标准实施情况。
附件:2025—2026年度工业母机标准立项指南
附件
2025—2026年度工业母机标准立项指南
为指导2025—2026年度工业母机领域标准立项工作,制定本指南。
一、立项原则
坚持服务产业,强化系统引领。结合工业母机产业链实际,系统性构建工业母机高质量标准体系,强化产业链上中下游标准协同,推动关键标准适度领先于产业发展平均水平,保障产业链供应链安全稳定,牵引产业发展水平有序提升。
坚持突出重点,强化急需先行。统筹推进工业母机科技创新、标准化和产业发展,重点加强强链补链、产业升级、技术融合等方面标准研制,综合考虑政府颁布标准和市场自主制定标准建设,加快补齐一批急需标准短板空白。
坚持内外联动,强化开放协同。紧密跟踪工业母机国际技术和产业发展动态,积极推进中国标准与国际标准体系兼容、标准联通,加快采用先进适用国际标准,推动我国先进标准转化为国际标准,提升我国工业母机贸易便利化水平。
二、立项重点
(一)减材制造装备领域:重点支持复合数控机床、重型数控机床、精密机床、组合机床、五轴机床、高精度加工中心等金属切削机床,电火花、电解、激光加工装备等特种加工机床相关标准制修订。
(二)等材制造装备领域:重点支持一体化压铸机、熔炼炉、精密铸造、离心铸造、砂型3D打印等铸造装备,铸锻一体成型机、高速冲压、精密锻造、热成型、数控成型等锻压装备,电子束焊机、激光焊机、数字化焊机等焊接装备,气体发生炉、真空炉、淬火炉等热处理装备,超大型注塑成型、精密注塑成型、多组分注塑成型等注塑装备和大型挤出(挤压)成型装备相关标准制修订。
(三)增材制造装备领域:重点支持多激光器粉末床熔融、高速材料挤出、粘结剂喷射、塑料成型、电弧增材及航空航天用金属激光粉末床等增材制造相关标准制修订。
(四)数控系统领域:重点支持高档与普及型机床数控系统、智能数控系统、自动化系统与集成、数控装备大数据采集及处理、系统安全等相关标准制修订。
(五)先进制造工艺领域:重点支持铝合金一体化压铸、大型及高强铸件等铸造工艺,精密锻造、大型自由锻件等锻压工艺,线性摩擦焊、钎焊、激光焊工艺等焊接工艺,真空热处理、离子渗氮、机床导轨感应淬火处理等热处理工艺,气相沉积、真空离子喷涂、激光处理工艺等表面处理工艺相关标准制修订。
(六)共性技术领域:重点支持工业母机正向设计、可靠性与精度保持性、轻量化设计、模块化设计、数字化设计、动态性能测试、形性精准调控、误差测量与补偿等共性技术领域相关标准制修订。
(七)关键功能部件领域:重点支持主轴部件、丝杠、导轨、转台、摆头、刀库、刀架、光栅尺等关键功能部件相关标准制修订。
(八)配套产品领域:重点支持工业母机用先进金属、非金属及复合材料,高速精密轴承、高端液压件、大型模锻件等核心基础零部件,机床附件、刀具、量具量仪、磨料磨具、模具、自动物料装置、工装夹具等机床辅具相关标准制修订。
(九)融合技术领域:重点支持工业母机特种专用材料、数据交换、安全评估等跨领域跨专业融合技术标准研制。重点支持工业母机相关绿色设计、绿色评价、碳排放管理、碳减排技术、能效限额、再制造、循环利用等相关标准研制。
三、申报要求
(一)申报原则:申报项目应满足国家有关法律、法规要求,符合本指南支持的领域,并与现行标准无交叉、无重复。
(二)申报要求:申报单位要经过充分技术论证,做好标准预研工作,保证标准的技术可行性及标准研制周期可控性。申报项目属于交叉融合专业技术领域的,需与相关单位协商达成一致后进行申报。
(三)申报程序:申报项目应通过“国家标准制修订工作管理信息系统”或“工业和信息化标准信息服务平台”提交标准立项申报材料,有关程序和材料请按照国家标准化管理委员会印发的各年度国家标准立项指南或《工业通信业行业标准制定管理办法》(中华人民共和国工业和信息化部令 第55号)的要求执行。
责任编辑:江蓬新