来源:国家核安全局 时间:2024-09-10 09:52
关于同意江苏电力装备有限公司等5家单位民用核安全设备许可证信息变更的通知
江苏电力装备有限公司、中信重工机械股份有限公司、南通中集能源装备有限公司、兰州兰石换热设备有限责任公司、中核苏阀科技实业股份有限公司:
根据《民用核安全设备监督管理条例》及其配套规章的要求,我局对相关单位民用核安全设备许可证信息变更的申请进行了审查。经研究,同意江苏电力装备有限公司、中信重工机械股份有限公司、南通中集能源装备有限公司、兰州兰石换热设备有限责任公司、中核苏阀科技实业股份有限公司等5家单位民用核安全设备许可证信息变更(见附件)。
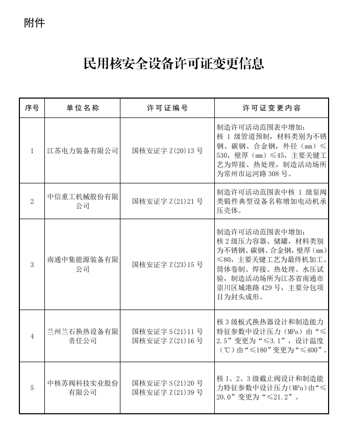
附件:民用核安全设备许可证变更信息
国家核安全局
2024年9月3日
(此件社会公开)
抄送:华北核与辐射安全监督站、核与辐射安全中心、中机生产力促进中心。

责任编辑:于彤彤