来源:国家金融监督管理总局 时间:2024-08-27 14:28
国家金融监督管理总局办公厅关于印发金融租赁公司业务发展鼓励清单、负面清单和项目公司业务正面清单的通知
金办发〔2024〕91号
各金融监管局:
为引导金融租赁公司行业贯彻落实党中央、国务院决策部署,以国家战略需求为导向,坚持“有所为、有所不为”,优化业务方向和业务结构,更好发挥专业化、特色化金融功能,为企业提供“融物+融资”金融服务,促进经济社会高质量发展,金融监管总局制定了《金融租赁公司业务发展鼓励清单》(以下简称鼓励清单)、《金融租赁公司业务发展负面清单》(以下简称负面清单)和《金融租赁公司项目公司业务正面清单》(以下简称正面清单),现印发给你们,并就有关事项通知如下:
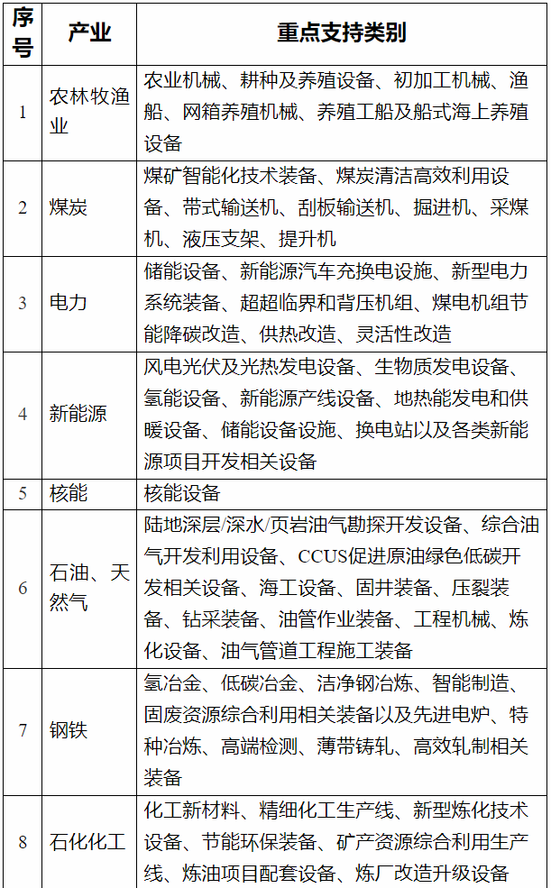
一、金融租赁公司要立足功能定位和自身禀赋,根据鼓励清单调整业务规划,支持促进产业优化升级的重要通用设备和重大技术装备需求,助力现代化产业体系建设,推动新质生产力发展。同时,要及时跟踪研判行业发展趋势,避免盲目投资导致产业项目低水平重复建设。
二、金融租赁公司要严格执行《中国银保监会办公厅关于加强金融租赁公司融资租赁业务合规监管有关问题的通知》(银保监办发〔2022〕12号)和《国家金融监督管理总局关于促进金融租赁公司规范经营和合规管理的通知》(金规〔2023〕8号)关于禁止性业务领域的相关规定。存量相关业务自然结清,不得展期或续作。
三、金融租赁公司要按照《金融租赁公司项目公司管理办法》(银保监办发〔2021〕143号)第三条规定,对所设立的项目公司租赁物范围实施正面清单管理。金融租赁公司专业子公司设立的项目公司租赁物范围,应当符合专业子公司特定业务领域或特定业务模式。
四、金融租赁公司要按照清单内容,结合实际,完善业务准入相关制度,充分发挥鼓励清单和负面清单的导向作用。金融租赁公司每年应当定期向属地金融监管局报告鼓励清单落实情况。对于积极落实并取得良好成效的,各金融监管局要纳入监管评级考量。
五、金融监管总局将根据国家政策导向、相关政策文件要求和金融租赁公司业务发展情况,适时对清单进行更新和调整,并通过金融监管总局网站对外公布。
国家金融监督管理总局办公厅
2024年8月16日
(此件发至金融监管分局和辖内金融租赁公司)
金融租赁公司业务发展鼓励清单



金融租赁公司业务发展负面清单

金融租赁公司项目公司业务正面清单

责任编辑:于彤彤