来源:浙江省发展和改革委员会 时间:2026-01-09 10:35

1月7日,浙江省发改委发布《浙江省能源局关于促进分布式光伏高质量消纳建立补偿分摊机制的通知(征求意见稿)》。文件指出,拓展分布式光伏开发与消纳空间,提高分布式光伏自调节能力和消纳水平,保障电网安全稳定运行。
各类电源均有参与调节、促进新能源消纳的义务。统调新能源按照现货市场出清结果参与调节,非统调集中式新能源按照调度指令参与调节。
在日间用电负荷较低、新能源出力较高的节假日等特殊时段,以及重大基建停电等特殊情况下,当各项消纳手段全部用尽、分布式光伏无法全额消纳时,电网企业组织分布式光伏参与调节。按照“先高压、后低压”“优先调控工商业项目”的原则参与调节,在消纳缺口较大时,对不具备调度端远程控制条件的分布式光伏,可根据调节原则在日前安排整站停运,具体调节清单和执行顺序由各设区市发展改革委(能源局)会同各地电网企业制定发布。
同时,文件要求提升光伏调节能力,促进网源协同发展。要提升分布式光伏“四可”能力,并加快分布式光伏调节能力改造。
存量项目要按计划完成“四可”改造;增量项目在并网时同步实现“四可”能力,确保全覆盖。对于确因现场条件、技术限制等客观原因无法进行“四可”改造的用户,应书面承诺按电网要求日前自主完成调控,未履行承诺的,在威胁电力系统安全稳定运行时先行予以解列。
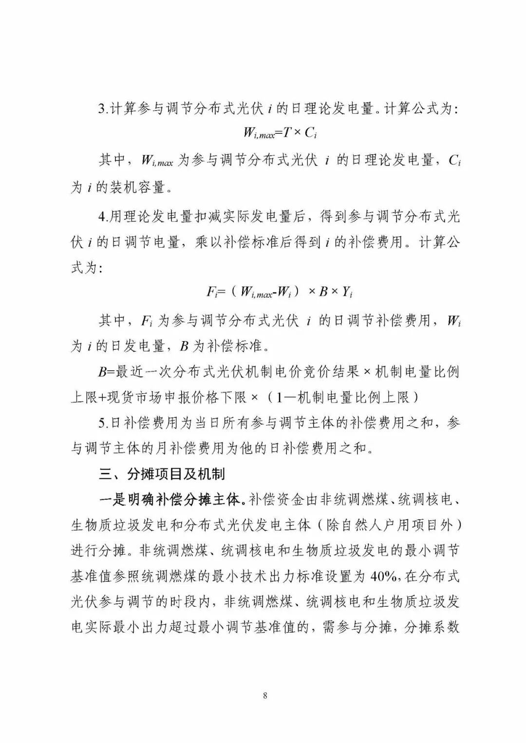
文件明确了参与调节分布式光伏类型及分摊范围、机制。除自然人户用项目外的分布式光伏纳入调节范围。其中,具备“四可”功能的按照调度指令参与调节,不具备“四可”功能的根据电网要求日前自主完成调节。
参与调节的分布式光伏主体获得补偿,补偿费用纳入次月结算电费。补偿资金由非统调燃煤、统调核电、生物质垃圾发电和分布式光伏发电主体(除自然人户用项目外)进行分摊。
原文如下:









责任编辑:刘础琪