X
  • 能源中国IOS版

  • 能源中国安卓版

  • 陇上孟河

X
您的位置 > 首页 -> 地方

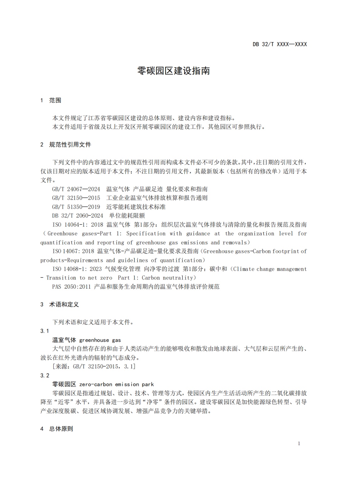
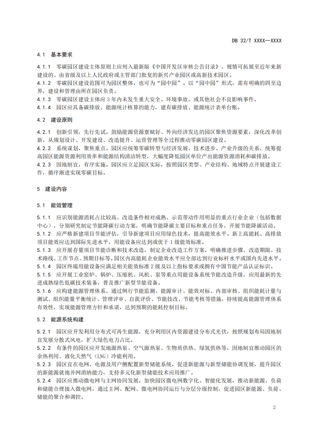
《零碳园区建设指南》江苏省地方标准出台

来源:江苏省市场监督管理局 时间:2025-07-14 17:31

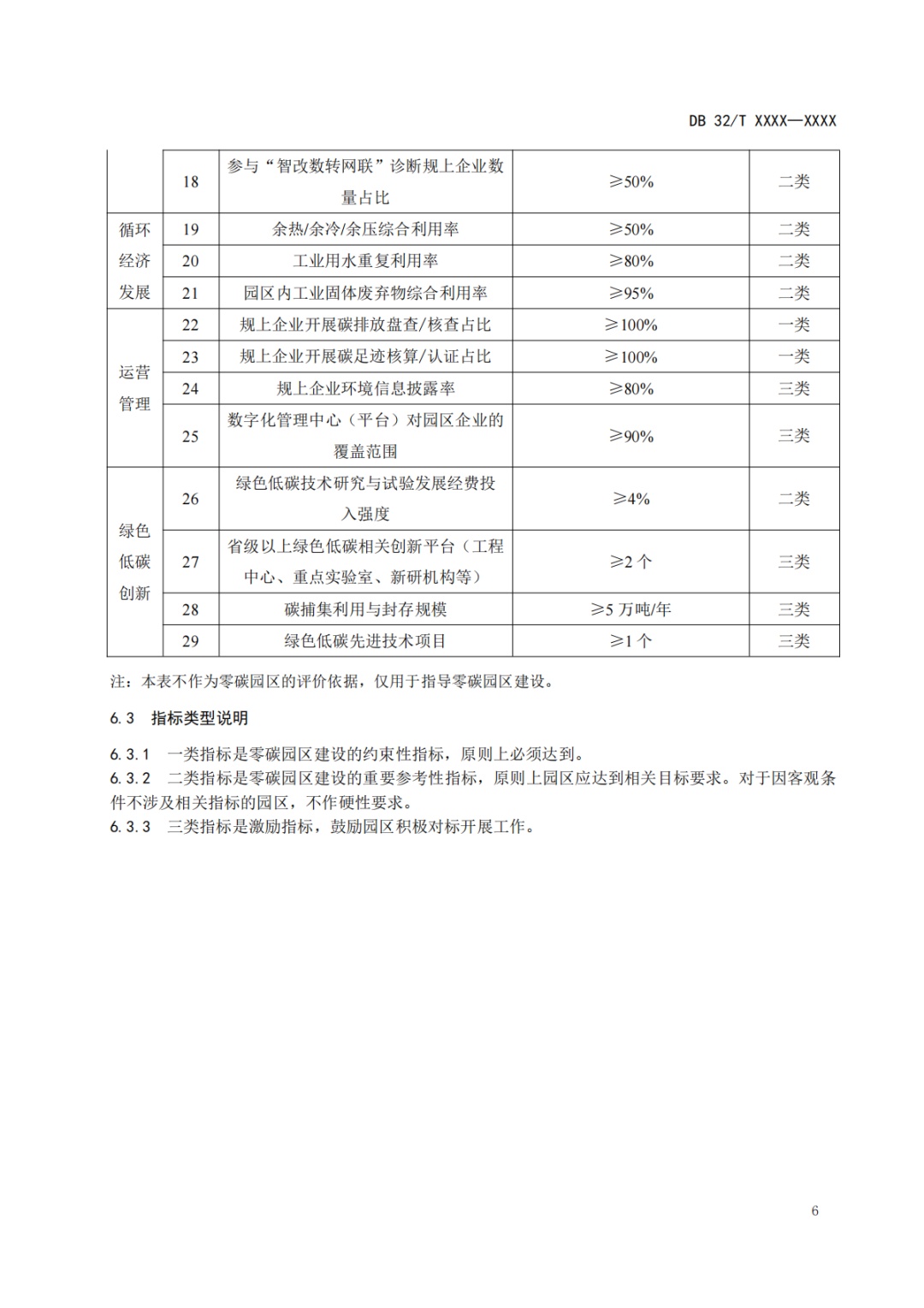
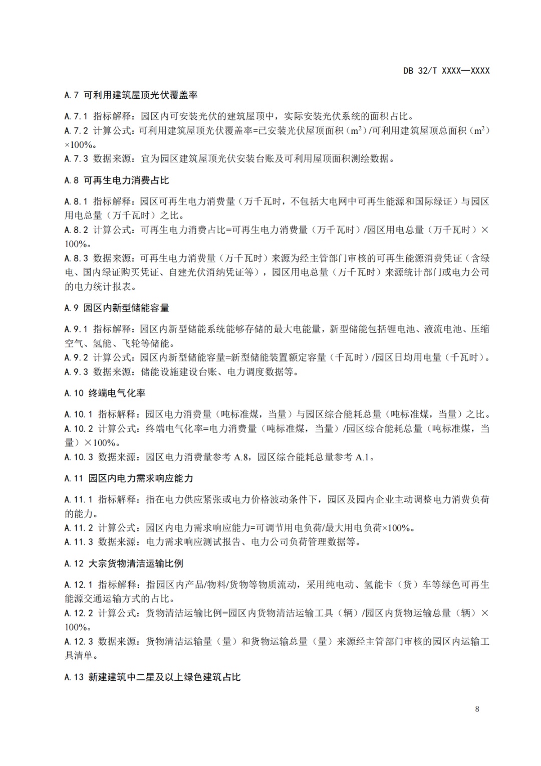
  积极探索园区零碳发展模式,提升园区绿色低碳发展水平,6月23日,江苏省市场监督管理局发布《零碳园区建设指南》江苏省地方标准。

  据悉,《零碳园区建设指南》被列入2024年度江苏省地方标准立项计划,由中国质量认证中心承担,联合江苏省战略与发展研究中心、江苏省工程咨询中心、中国能源建设集团江苏省电力设计院、天合光能、江苏射阳港经济开发区、江苏大丰港经济开发区等编制。

责任编辑:于彤彤