X
  • 能源中国IOS版

  • 能源中国安卓版

  • 陇上孟河

X
您的位置 > 首页 -> 地方

合肥发布电网2024年电力迎峰度冬负荷管理方案

来源:合肥市发展和改革委员会 时间:2024-12-23 17:08

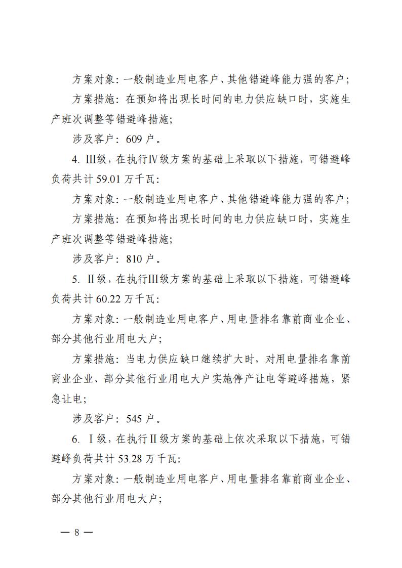
  12月12日,合肥市发展和改革委员会发布合肥电网2024年电力迎峰度冬负荷管理方案。方案指出,要完成今年迎峰度冬期间负荷管理规模达到历史最大用电负荷30%以上的要求。

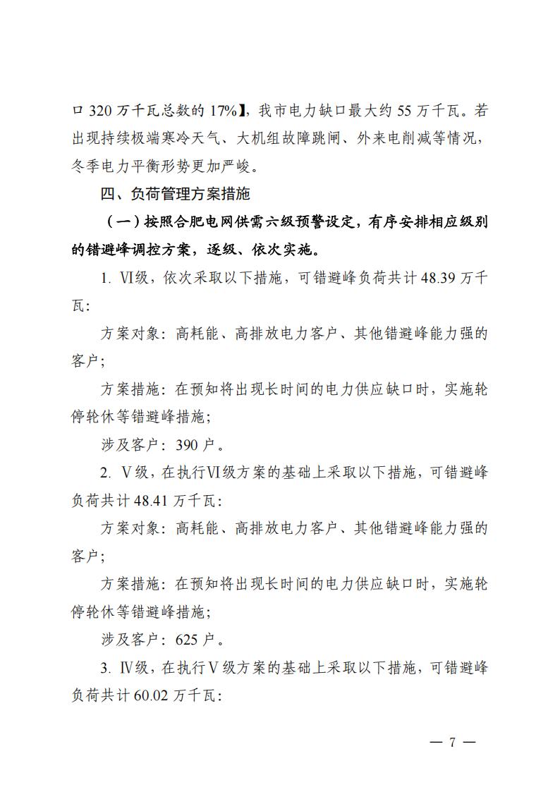
  方案中提到,根据近5年基础负荷变化趋势并结合新增及业扩数据,2024年冬季正常气温下,我市最大负荷为1100万千瓦,同比增幅1.43%;极端寒冷天气下,最大负荷将达到1180万千瓦,同比增幅12.91%。我市电力缺口最大约55万千瓦。若出现持续极端寒冷天气、大机组故障跳闸、外来电削减等情况,冬季电力平衡形势更加严峻。

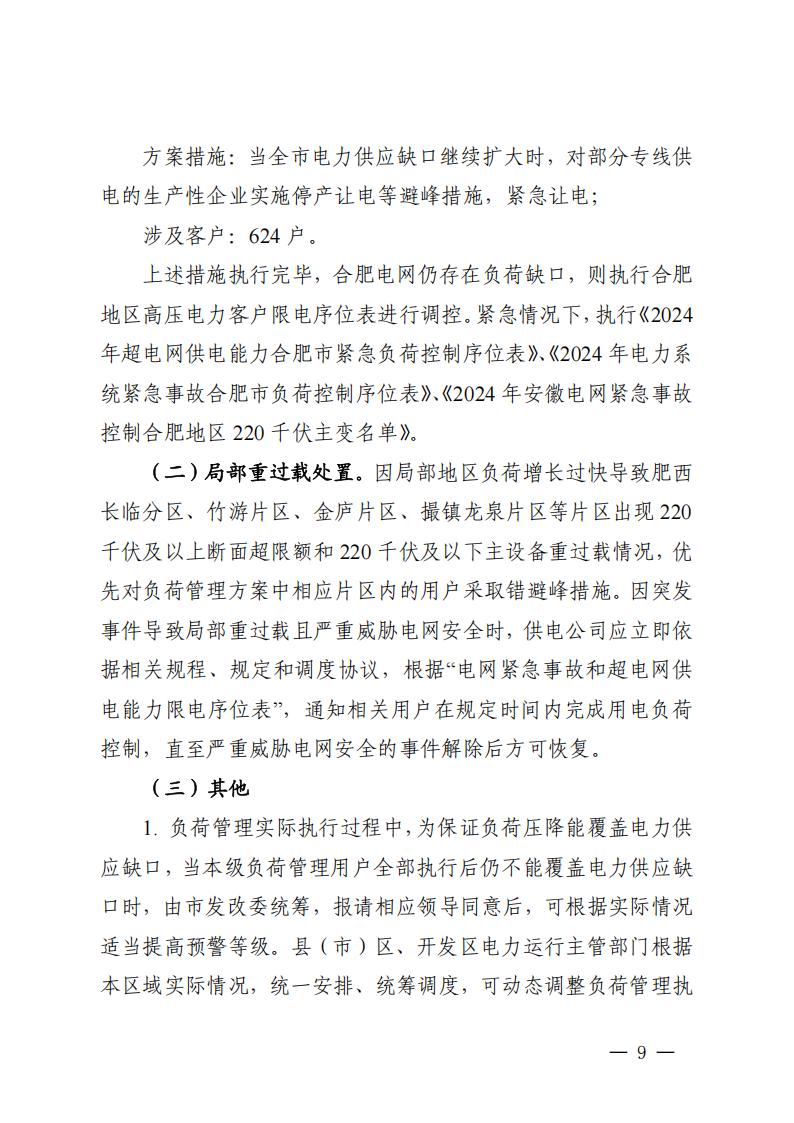
  同时方案要求,在实施过程中,要及时跟进企业生产需求,规范做好清单核定和动态调整,组织企业有序进入退出,确保执行时段的错峰效果。对清单内用户错峰生产的补偿按照省级有关政策执行。市本级企业错峰用电补贴标准最高为1元/千瓦·次,鼓励有条件的县(市)区、开发区出台错峰生产补贴政策,引导企业主动错峰生产。迎峰度冬前,全市企业晚峰错峰生产能力达到15万千瓦以上。

  原文如下:

责任编辑:王萍