来源:甘肃省工信厅 时间:2024-12-18 09:31
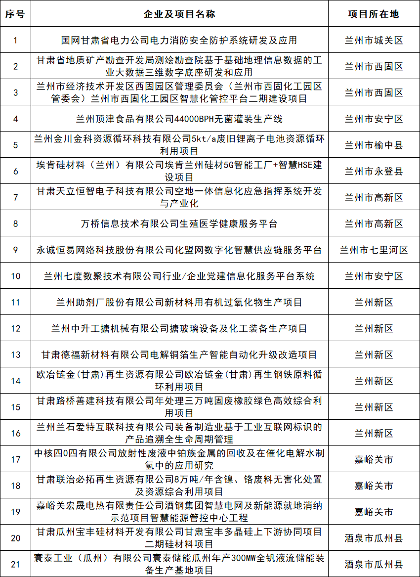
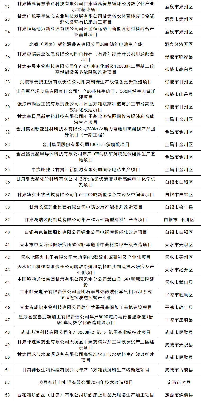
12月16日,甘肃省工信厅公示2024年省级专项(第二批)资金拟支持产业项目。其中甘肃瓜州宝丰硅材料开发有限公司甘肃宝丰多晶硅上下游协同项目二期硅材料项目、金昌鑫磊鑫半导体科技有限公司年产1GW钙钛矿薄膜光伏组件生产基地项目等。
原文如下:
经各市(州)工信局、兰州新区经发局、省属及中央在甘企业(单位)申报,经省工信厅相关业务处室审核、专家评审、综合平衡、党组会审议、省财政厅联审、报省政府审批等程序,研究提出2024年省级专项(第二批)资金拟支持产业项目,现予以公示,接受社会监督。如发现所公示项目存在虚假申报或其他不实情形的,可通过电话、来信、面谈等形式反映,我们将认真受理,并向署名或当面反映问题的企业和个人反馈调查核实结果。
公示时间:2024年12月16日至2024年12月20日,共5个工作日。
受理时间:工作日每天上午:8:30—12:00,下午:2:30—6:00。
受理部门:省工信厅规划发展处
电话举报:0931-8929242、8929297(兼传真)
邮箱举报:gxw4609242@163.com
通讯地址:兰州市城关区中央广场1号
邮政编码:730030
甘肃省工业和信息化厅
2024年12月16日




责任编辑:王萍