X
  • 能源中国IOS版

  • 能源中国安卓版

  • 陇上孟河

X
您的位置 > 首页 -> 地方

江苏发布开展2025年电力市场交易工作通知

来源:江苏电力交易中心 时间:2024-12-06 11:44

  12月4日,江苏发布关于开展2025年电力市场交易工作的通知。通知明确了2025年新能源参与电力市场交易的相关规定。其中文件指出,虚拟电厂、独立储能等新型主体可按有关政策规定,在江苏省电力交易中心办理注册手续,并参与市场交易。

  具体光伏风电方面表示:

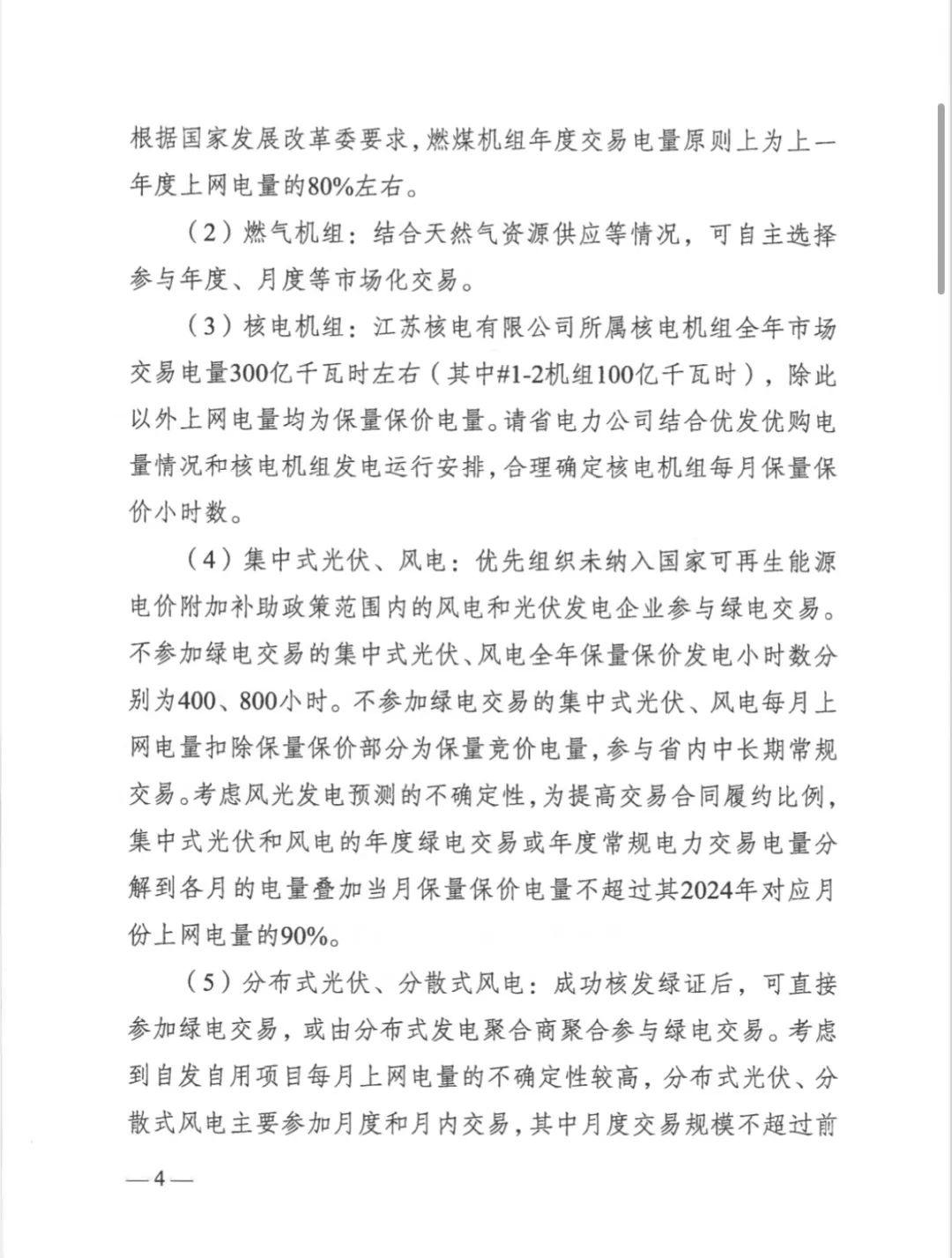
  1、集中式光伏、风电方面

  ◆优先组织未纳入国家可再生能源电价附加补助政策范围内的风电和光伏发电企业参与绿电交易。

  ◆不参加绿电交易的集中式光伏、风电全年保量保价发电小时数分别为400、800小时。

  ◆不参加绿电交易的集中式光伏、风电每月上网电量扣除保量保价部分为保量竞价电量,参与省内中长期常规交易。

  考虑风光发电预测的不确定性,为提高交易合同履约比例,集中式光伏和风电的年度绿电交易或年度常规电力交易电量分解到各月的电量叠加当月保量保价电量不超过其2024年对应月份上网电量的90%。

  2、分布式光伏、分散式风电

  成功核发绿证后,可直接参加绿电交易,或由分布式发电聚合商聚合参与绿电交易。考虑到自发自用项目每月上网电量的不确定性较高,分布式光伏、分散式风电主要参加月度和月内交易,其中月度交易规模不超过前月上网电量,当月交易电量规模原则上不超过其预计上网电量。

  详情如下:

责任编辑:王萍