来源:央视新闻客户端 时间:2024-01-16 11:14
生态环境部1月15日发布第一批城市和产业园区减污降碳协同创新试点名单,涉及多种类型的城市和行业。
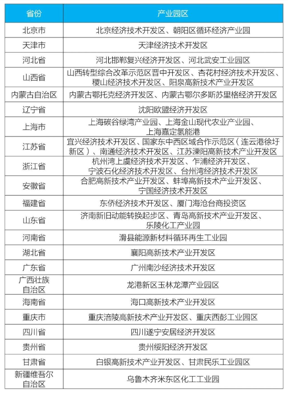
本次发布的第一批名单,综合了各省(区、市)生态环境部门推荐和专家评审意见等因素,共包括21个城市(区)、43个产业园区。第一批名单的特点是种类多样,城市方面包括保定、鄂尔多斯、无锡、厦门、西安等,涵盖了资源型、工业型、综合型、生态良好型等多种类型的城市;行业方面涉及了钢铁、有色、石化、汽车、装备制造、新能源等多个行业。试点单位分布广泛、类型多样、代表性较强,与污染防治攻坚任务相衔接,与绿色低碳发展要求相适应。
城市(区)试点名单

产业园区试点名单

下一步,生态环境部将强化试点全过程管理,因地制宜推进试点任务,提供常态化专家技术帮扶,引导试点单位在发展模式、管理措施、技术路径等方面积极探索。(王晨)
责任编辑:杨娜